意昂体育

slogan
党建动态
当前位置: 主页 > 党建工作 > 党建动态 > 正文
意昂 举行2025届毕业生党员教育活动

6月5日,意昂体育 举行“筑牢作风建设思想根基,践行青年党员担当使命”——2025届毕业生党员系列教育活动。通过师生座谈、主题展板互动、重温入党誓词、承诺践诺等环节,为毕业生党员上好离校前的“最后一堂党课”。意昂 党委书记姚元锦、院长唐强,党委副书记、纪委书记胡乐出席座谈会,组织员、辅导员、党支部书记及学生党员代表参会。会议由胡乐主持。

 

师生共话成长  凝聚发展共识

座谈会上,6名毕业生党员围绕个人成长、意昂 发展建议及对学弟学妹寄语展开交流。他们分享了专业学习、科研实践和学生工作中的难忘经历,表达了对意昂 培养的感恩之情。同时结合个人实习实训和升学就业经历为意昂 发展建言献策,提出数智赋能专业建设、提升新技术运用培训,以赛促学提升师范生教学技能、加强职业规划和就业指导、搭建校企地合作平台、建立创新项目资源库等建议。

意昂 领导认真听取发言并深情寄语。姚元锦对毕业生提出期望,要永葆共产党员的政治本色,不忘初心、牢记使命,提升党性修养,在学习、工作岗位上发挥先锋模范作用。唐强建议毕业生树立长期职业目标,不断充实自我,抓住时代机遇,发扬地理人脚踏实地、勇攀高峰的精神,运用专业所学服务国家重大战略需求和地方经济社会发展。胡乐介绍了意昂 培养“三有学生”即有理想、有担当、有韧性学生,杜绝“三无学生”即无科研、无实践、无奖状学生的工作举措,鼓励同学们志存高远、吃苦耐劳、坚韧不拔,并祝福各位同学在职场实现理想,收获精彩人生。

主题展板寄情  誓言践行初心

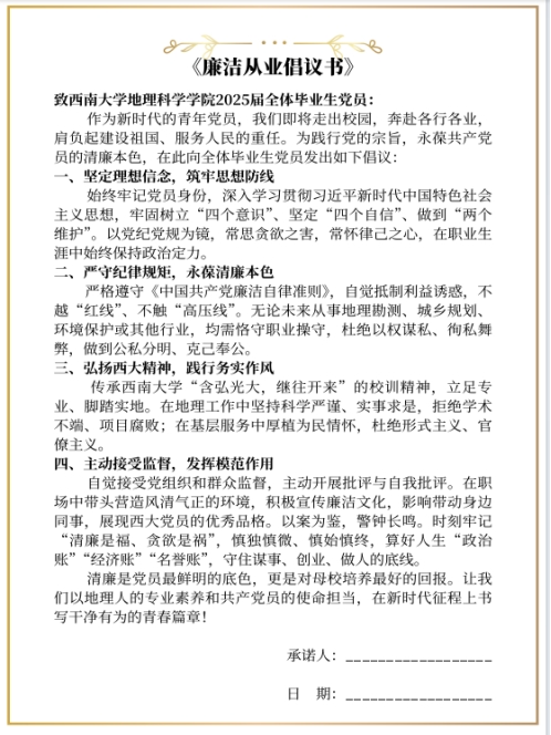
活动现场设置了“对党说句心里话”“致学弟学妹的成长建议”“母校,我想对您说”“我为意昂 师生办实事”“廉洁从业倡议”等五大板块的主题展板,增加交流互动。毕业生党员手写明信片,将对党的忠诚、对母校的眷恋、对学弟学妹的期许逐一呈现,并与《廉洁从业倡议书》共同上墙,定格青春记忆与使命承诺。

姚元锦为毕业生党员讲授专题党课,进一步树牢毕业生党员的纪律意识、规矩意识和底线意识,涵养严谨正派的行为作风。在庄严的党旗下,全体党员重温入党誓词,铿锵誓言传递出对党的忠诚和为共产主义事业奋斗终身的坚定决心。毕业生党员代表领读《地理人科研报国承诺书》《廉洁从业倡议书》,立下“把论文写在祖国大地,让廉洁融入职业血脉”的誓言,将理论学习成果转化为行动自觉。

传承精神力量  践行担当使命

此次毕业生党员系列教育活动既是思想的交流碰撞,也是精神的传承激励。毕业生党员表示,将牢记党员身份与意昂 嘱托,贯彻落实中央八项规定及其实施细则精神,在新征程中践行“科研报国、廉洁从业”使命,以地理人的智慧和力量服务社会。

未来,意昂体育 将持续深化毕业生党员教育,引导青年学子在强国建设、民族复兴伟业中挺膺担当,书写无愧于时代的青春篇章。

文字:彭诗涵 图片:许奕

审核:阿尔娜 温舒雁 赵文佳 胡孜